Warhammer : et de 4 ! euh...non : et de 5 ! 5816
Forums JDR de Black Book Editions > Jeux de rôle
Oui, si j'ai bien compris, la VO est au format US Letter tandis que la VF est aux standards européens.
Ce choix de KP s'expliquerait notamment par la prise en compte du taux de foisonnement (celui auquel il faut multiplier le signage en anglais pour obtenir son équivalent traduit en français), ce afin de faciliter le respect de la pagination et de la disposition du texte.
Et même si je trouve les livres de KP très réussis, la VO se distingue aussi par l'esthétique, non seulement de ce format (que personnellement je trouve plus élégant, avec cette hauteur moindre), mais aussi par la densité des couleurs à l'intérieur des livres.
Les dotations sont représentatifs de la carrière, elles peuvent varier mais c 'est l idée que ce font les autres de la carrière. Il y avait eu un truc (autre que le précis) dessus. Il faut respecter un minimum cet équipement sinon, dur de faire croire à autrui que tu es bien ce que tu prétends.
Il y a autre chose qui apparait peu dans le s scénarios officiels c'est le statut social. Les interactions PNJ devraient prendre en compte le satut des PJ argent 5 ou Or 2, ce n'est pas pareil qu'un bronze3 ou argent 1 .
S'il suivent la présentation du livre d'armée Hommes Lézard, il y aura un descriptif de la région, un historique complet ( miam!! enfin je saurai quel est la position de W4 sur les Slanns et Anciens), des temples et sites de pouvoir, les lignes telluriques et la protection "le Grand Bouclier" contre le Chaos , la magie des Slanns; un cran au dessus de la Haute Magie, des rituels, le dernier survivant de l'ère des Anciens, qui fait quoi , où, comment et Quand? !! De nouvelles créatures, possibilités, des objets ( magiques), etc..
Les colonies humaines ( vieux monde- tilée et estalie principalement- et Norses, amazones), une région vampire , des pirates/flibustiers, chercheur de trésor et il ne faut pas oublier que le nord est la terre des Elfes Noirs.
Un supplément qui, j'espère, révèlera beaucoup de chose sur le passé, les évènemens, les enjeux, et les voyages entre vieux et nouveau monde du point vue humain bien sûr! (car pour les slanns, leur terre est celle des Anciens, tout part de là)
Si on prend les règles telles quelles, oui, c'est invivable pour l'échelon Or. Après réfléxion et calculs, j'ai rééquilibré de la façon suivante, si ça peut t'inspirer :
A l'échelon Bronze, on doit dépenser quotidiennement 2 fois son statut (et non pas la moité)
A l;échelon Argent on doit dépenser son statut
A l'échelon Or, on doit dépenser la moitié de son statut.
Mais les gains de l'activité Gagner de l'argent sont quotidiens et non pas hebdomadaires. Et si le test de compétence est réussi, ce gain est doublé.
Cependant, pour trouver du travail dans une nouvelle aglomération, il faut tenter chaque jour un test de Ragot, puis réussi un test sur la compétence. Avec des modificateurs en fonction du type de boulot et du type d'aglomération. Et des idées du joueur.
Puis une fois embauché, deux heures par jour suffisent à gagner de l'argent. C'est peu réaliste, mais ça fonctionne.
- Gnoll63436
pour moi l'échelon or invivable me vas très bien
les aventuriers courent toujours après l'argent
cf les 3 mousquetaires,
Les 4 sont nobles mais aucun n'a d'argent
Je préci&is juste que les regles semblent concu pour que le rang argent soit le statut des joueurs de base
- MASTER
Le fait qu'il est impossible avec les regles de bases pour un joueur or de maintenir son statut.
A moins que le MJ fournisse enromement d'or en scénar.
Cout du niveau de vie statut/2 par jour
gain d'activité
bronze 2d10*statut soit 2d10 bronze * niveau statut
argent 1d10* statut soit 1d10 argent * niveau statut
or 1*statut soit 1 or * nievau de statut
une activité revenue fait donc gagner pour
un bronze 1d10 jour de train de vie
un argent 1d10/2
et pour un or une demi journée
Sachant que tu perds tout en or non "stocké" entre deux scénar
et que si tu peux payer ton statut tu perds un rang de statut
On aurais des nouvelles d'Aventures à Ubersreick II et Archives de l'empire ? ils semble sur les starting block ...
- The Old One
Sur leur Discord hier après-midi, ils semblaient dire que ce serait bon pour noel.
- Ermite
En revanche Le Pouvoir Derrière le Trone et Compagnon, mars/avril
- MASTER
ce qui, tombera sur mon anniversaire! ( bien que j aurai préféré que ce soit le vol4..). 
@Gnoll63436: nous n avons pas ressenti cela , mais faut dire que pour l instant personne n 'est OR !
Les ados changent souvent de perso (ils prétendent que non, mais ils se lassent vite dès que leur perso à des soucis; au point même ne pas vouloir dépenser de point de destin , cela vient il du fonctionnement des JV RPG? )
Je n ai pas encore transposé en W4 mes perso qui serait OR. Mon seul perso transposé est un marin de 2800PE qui est à 200 PE de passer Chef d'Equipage ( pilote débutant de W1 avec 300PE)
Dans les scénars (BI et scénars AU vol1) nous avons eu pas mal de CO , il y a avait de quoi entretenir un niv OR .
J'ai réparé trois fois ma cotte de mailles pour 2 à 4 CO, acheter des vêtements et équipement d'extérieur à 4 fois le prix de base, auberge et repas de bonne qualité. Avant que je me fasse séquestrer (à l insu de tous, avec l aval d'un capitaine de milice corrompu) et voler, par ma nemesis du passé de W1, j avais encore 29 CO.
Avec ce perso nous terminons Sombre est l Aile de la Mort, trois changements de perso sur 6 joueurs depuis le début de ce scénario, et un seul ado a repris son perso des scénarios fait de la BI et AU 1.
Si je me base sur le perso de l autre joueur: il est entré dans les ordres , suite à une rédemption personnelle et ce qui m est arrivé, il ne franchira pas de sitôt le niv Or mais il a des CO ( progression sur femme du fleuve).
- Gnoll63436
On a joué hier soir "Massacre à Spittlefeld" se deroule dans Ubersreick, 4h30 très sympa. Il faut a mon avis un peu étendre l'enquet au quartier de Spittlefeld avec de rentrer dans le dur.
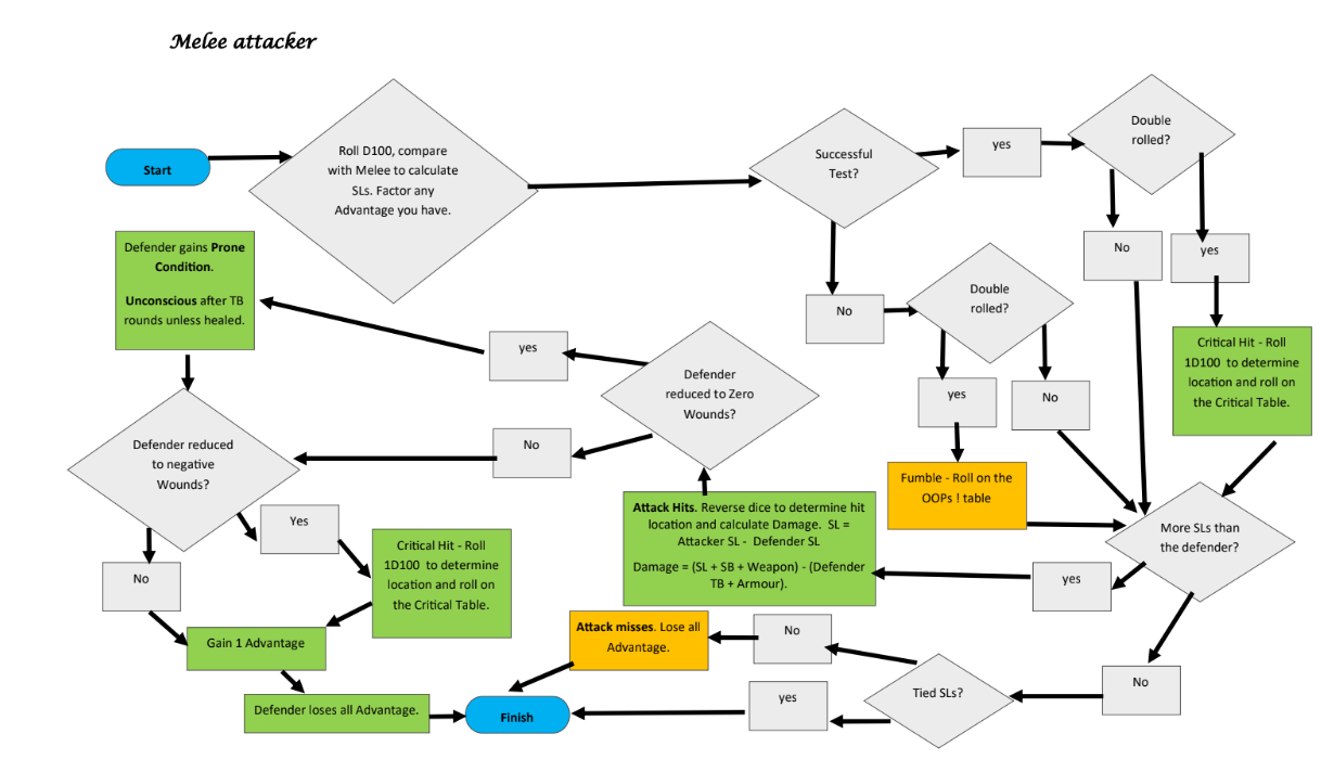
Par contre les regles de combats j'ai toujours du mal ... le coté : DR attaquant - DR défenseur ... même si le DR finale est négatif ca fait quand même des dégats ??
On va tenter
DRa : degré de reussite de l'attaquant
DRd : degré de reussite du défenseur (parade ou esquive)
|--Attaque ratée :...................... pas de dégats
|--Attaque reussie
....|--Parade ratée :................ dégats = [degats de base] + DRa (= degats max)
....|--Parade reussie
.........|-- DRa > DRd : ....... dégats = [degats de base] + DRa - DRd
.........|-- DRd >= DRa : .... pas de dégats
- Tluabir
Je veux pas te dire du caca donc je copie-colle cette aide de jeu façon crade.

- MASTER
Je te donne le lien vers toute l'aide de jeu. Je l'utilise depuis un an et demi de campagne, elle est super en douze pages tu as tout : les talents de monstre, les flowcharts de combat, les tables de critiques. ![]()
Il y a pas les options de Winds of Magic et de Up in Arms mais bon tu peux gribouiller ça en deux paragraphes.
Je l'avais partiellement traduite pour mes joueurs mais c'est moins optimal.
Un bon truc qui m'a aidé à comprendre les DR en combat c'est le Précis du Mardi : Réussite Stupéfiante.
.
https://khaos-project.com/2-wfjdr-reussite-stupefiante/
.
le dr final d'un test opposé ne peut pas être négatif dans l'absolu
.
SI a fais -5 dr et b -3 dr ça fera toujours +2 pour b et donc ne dépendra de celui qui attaquait/défendait pour différencier le vainqueur de l'opposition
.
exemple :
.
Gunther le pj attaque le pnj brigand qui cherche à le détrousser
.
gunther a une comp CaC (de base) de 40 et le pnj de 35 (tout deux utilisent une épée à 4 dégats)
gunther attaque fait 60, le pnj oppose sa lame avec sa CaC et fait 30
.
Gunther a fait -2 DR et le PNJ +0 ce qui donne comme dr final +2 pour le pnj
Gunther rate donc son attaque, le pnj arrivant a dévié sa lame mais n'inflige pas de dégats à gunther puisqu'il était en Défense et ne possédait pas le Trait Champion. (seul trait, de mémoire, qui pourrait lui permettre d'infliger des dégats en défenseur dans un cas similaire).
.
Autre exemple toujours avec Gunther et le brigand;
.
Cette fois ci gunther attaque et fait 70, le brigand se défend avec sa lame et fait 90
les deux se battent de manière pathétique mais cette fois gunther a quand même fait "moins pire"
Gunther a -3 dr alors que le brigand a -5, le dr final est de +2 pour gunther, et vu que c'est lui l'attaquant, il touche :
+2dr +4 de dégats d'épée et + son Bonus de Force (disons 3): il inflige 9 blessures au brigand.
.
ET se rappeler que même si j'échoue a l'opposition, si j'ai réussi le jet de base (en dessous de la valeur de la stat) je peux infliger un critique. C'est bien expliqué dans le précis.
.
Je ne sais pas si ça répond à ton questionnement sur les DR négatifs Colonel Moutarde, ou si j'ai bien compris de quoi il s'agissait 

