Warhammer : et de 4 ! euh...non : et de 5 ! 5816
Forums JDR de Black Book Editions > Jeux de rôle
J'ai relu les règles :
Les effets particuliers des traits psychologiques sont traités à la p 190.
Trois nécessitent un Test de Psychologie : Animosité, Haine et Préjugés. Ils obéissent à la règle générale décrit dans le premier § p190.
Trois ont des règles spécifiques:
- Peur (test étendu de Calme),
- Terreur (test de Psychologie spécial),
- Frénésie (test de FM).
Le Test de Psychologie est un test de Calme simple avec une Difficulté (+60 à -30) laissée à la discrétion du MJ. Une seule réussite permet de le réussir.
Le test de Terreur s'applique avant celui de la peur et est un Test de Psychologie spécial (Je suis tenté d'appliquer un modificateur négatif au test ed Terreur).
Il est différent de celui de la Peur, je fais un amalgame entre les deux, car je ne comprends pas vraiment le pourquoi de la différence du test. C'est tout ou rien.
Le test de Peur est un test qui s'étend dans la durée jusqu'à vaincre l'indice pour finir par en ignorer les effets: test étendu de Calme qui s'effectue dès que l on percoit la peur et se renouvelle à chaque fin de round.
Le test de Frénésie est un test de FM simple qui permet d'entrer dans un effet psychologique.
j'ai uen question qui n' a rien à voir ou presque:
Comment comprenez vous le sort Vortex d'âmes?
Pour en revenir à la gestion de la peur dans Madmen of Gotheim (je pense que c'est ce scénar dont on parle)... J'ai pas cru voir le sujet évoqué, mais je peux me tromper... Les points de détermination servent un peu aussi à ça... Annuler pendant un round un effet psychologique pendant un round...
Bon, c'est vite dépensé (après, c'est de la détermination, pas de la résilience) et de fait, tout le monde aplus ou moins dépensé sa détermination mais ça gère très momentanément l'éventuel échec du jet de calme.
Pour Madmen of Gotheim, deux de mes joueurs ont très très vite fait le choix d'abandonner un de leurs points de résilience pour "je ne faillirais pas" (et deux putBEEEEP de critiques dans la foulée)... une fois leur réussite à leur jet de calme après dépense de détermination... ça fait mal, mais du coup, les trois autres (dont deux ayant dépensé leur point de destin et un des deux joueurs précités deux, sans tenir compte des armures en miettes) les en remercie encore et leur réputation n'est plus à faire dans le duché d'Ubersreik (en dépit des points de corruption gagnés)...
Après tout, un jabberslythe, c'est pas non plus du cultiste de base et ça le vaut bien... Comme la réputation qui va avec (bon sachant que le principe de ce scénar est quand même que la bête est blessée au début et qu'elle récupère le long du scénar avant de commencer. J'ai considéré que les joueurs la rencontraient dans l'état dans laquelle elle devait se trouver après une heure trente écoulée depuis leur arrivée, soit avec des points de blesures en moins et un oeil dévasté avec l'hémorragie qui va avec).
- No.oB-35964
Je parle bien de Madmen of Gotheim et les joueurs ont concentré leurs efforts sur les villageois et donc 2hr se sont passés, le monstre est en pleinne possession de ses moyens.
La difficulté du combat c'est que:
- Il réduit tous les dégats de 8 (BE 5 Armure 3)
- Si tu lui fais des dégats, il inflige 1d10 aux joueurs au corps à corps
- Les joueurs au corps à corps ont -20 à tous leurs jets (Distrait)
- S'il te touche, tu fini au sol avec une Blessure Critique (Base +8/+9 aux dégats, Percutant, X 2 dû à la taille, Infecté et Empoisonné)
- Terreur/Peur/Aura de folie
- Se barre a 50% de HP (Bestial), ignorant le désengagement (Taille) et Vol
Je ne sais pas si ce combat est faisable sans dépenser en grande quantité des points de Destins ou de Résilience, ou avoir échaffaudé une bonne ambuscade des familles ne serais ce qu'en immolant la bête 
Est ce que le snaps est assez alcoholisé pour faire un coktail Molotov ? 
Bonjour,
je lis le starter set en ce moment, l'aventure est elle calibrée pour un groupe de 4 PJ ?
hormis moduler le nombres d'ennemis, des règles existent elles pour gérer la difficulté d'un rencontre pour un groupe plus petit de PJ ?
Bonjour,
je viens d'acheter la V4 (FR) après quelques années d'arrêt de maîtrise de Warhammer. J'ai pas mal de questions, j'ai parcouru quelques pages du topic, mais j'avoue ne pas avoir le courage de lire les 98 pages. J'ai déjà trouvé quelques bribes d'infos:
je suis un peu perplexe par rapport à certaines choses:
Je viens de poster également sur un autre forum mes questions, je vais en reprendre certaines:
Concernant le combat:
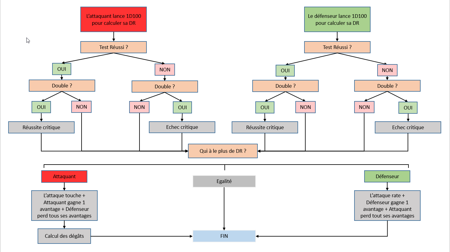
Les jets se font en opposition et on calcule les DR en fonction. Bon ça semble assez simple. Il faudra voir sur la table quand je lance la partie avec plusieurs joueurs/joueuses.
Cependant et je vais illustrer de quelques exemples (très simples, pas de règles d'attributs d'armes etc) avec des questions:
Exemple 1 :
Un PJ humain (PJ)
CC 45% / F32 / E28 Arme: Fléau BF+5
Un adversaire humain (pnj)
CC 37% / F29 / E 31 / Arme: rapière BF+4
Round 1 : le PJ a l’initiative et porte un coup à son adversaire.
Jet CC PJ : 23% = DR2
Jet CC adversaire : 47% = DR-1
Pour un total de DR3 pour le PJ (le coup passe) les dommages infligés sont de: 3 +3+5 = 11
Le PJ reçoit un avantage si je comprends bien pour le prochain tour = +10%. ici ça me semble clair, l'idée des avantages semble intéressant et me rappelle un peu les stunts dans Dragon age (jdr papier).
Exemple 2 :
Round 1 : le PJ a l’initiative (encore
) et porte un coup à son adversaire.
Jet CC PJ : 23% = DR2
Jet CC adversaire : 22% = DR1 mais critique
Que se passe-t-il dans ce cas, Son Dr est inférieur dans ce cas-ci mais il a un critique. Est-ce que le défenseur d’une façon ou d’une autre arrive à placer un coup critique lors de sa défense? Qui gagne l'avantage?
Exemple 3 (autres personnages):
PJ CC 28% / F34 / E31 - un personnage peu versé dans les arts du combat...
PNJ CC 45% / F32 / E28 Arme: Fléau BF+5
Si j’étais joueur je me dirais tiens ma valeur de combat 28% est relativement faible donc je risque très souvent de ne pas parer et de me prendre des gros DR qui vont faire très mal en venant s’additionner aux DR réussis de l’attaquant.Sans compter après que l’attaquant risque de faire encore plus mal avec le/les avantages gagnés.
Donc je n'opposerais pas de résistance pour éviter les plus que probables DR négatifs...Est-ce une petite faille dans les règles ? Y-a-t-il quelque chose de prévu dans ce cas?Ais-je raté quelque chose?
Autres Questions toujours concernant le combat et les compétences liées:
sur ma feuille de perso j'ai dans mes caracs celle de CC (ok pour moi)
Ensuite dans les compétences simples j'ai:
Corps à corps et corps à corps (base). A quoi correspondent ces deux compétences?
Ensuite il y a des spécialités de corps à corps. est-ce que ces spécialités sont considérées comme des compétences avancées? comment fonctionne la répartition des points à ce nivau à la création des personnages?
Avant-Dernière question concernant le combat avec bouclier (abordé déjà)
Si je résume le bouclier peut-être utilisé avec la compétence corps à corps (base) et corps à corps (parade?)
Si j'utilise mon boulier en CC(base) je souffre d'une pénalité de -20% (parce que non ambidextre et non entrainé?)
Si j'utilise mon bouclier avec ma compétence CC(Parade) pas de pénalité de -20% (même si je ne suis pas ambidextre)
Je bénéficie également selon le bouclier d'une protection totale allant de +1 à +3 si j'ai bien compris
Et d'un DR de 1?
- Est-ce juste de dire que:
Mon PJ utilise sa compétence CC(base) 33% pour son bouclier (Pavois). Donc le calcul serait le suivant? 33%+10% (DR)-20%=23% et de +1 en protection. ça me parait compliqué(usine à gaz) le -20% + 10%. J'imagine que j'ai raté quelque chose
Mon PJ utilise maintenant sa compténce CC(Parade) 34%. Donc 34%+10% (DR) =54% - De même:
Est-ce que je peux absorber un coup critique avec mon bouclier (qui prendra des dommages)
Si c'est le cas quelle partie des dommages est-ce que j'absorbe. Est-ce juste la valeur de protection du bouclier?
Petite réflexion: A la création de personnage est-ce que je peux prendre la compétence corps à corps (Parade) même si elle n'est pas incluse dans ma carrière? Et de toute façon si je peux j'ai tout intérêt à ne fut-ce qu'investir 1% dans cette compétence pour éviter les 20% de pénalité. Il y a un truc qui me chiffonne et je pense ne pas avoir bien saisi la différence entre toutes ses compténces martiales. Est ce que corps à corps est une compétence groupée?
Dernières questions et réflexions:
que pensez-vous du système des coups critiques (qui entrainent des blessures critiques) sur un 2X (11 - 22 -33 etc...)
Je me dis également tiens étrange entre 01% et 10% pas de critique en vue. Pourtant j'imaginerais que 01% puisse être un critique.
J'aimais bien le système de paliers de critiques des versions précédentes. Ici je suis perplexe. Je n'ai pas encore testé le système. à voir à l'utilisation.
- toujours concernant les critiques on prends bien des blessures quand son personnage atteint 0 pv et/ou se prend un coup critique sur un 2x
- Les blessures critiques ne tiennent compte d'aucune valeur d'armure, endurance etc. Quels sont les dégâts appliqués. juste ceux du tableau (de 1 à 5 et mort), ou doit on également additionner d'autres valeurs comme les DR?
- Un joueur ayant une armure ou un bouclier peut toujours "absorber" le critique. Est-ce juste?
Voilà c'est long, désolé, mais je ne sais pas pourquoi, je ne trouve pas les réponses à mes questions dans le livre. J'ai du lire probablement en diagonale, mais j'ai l'impression que le livre n'est pas très bien organisé. De même pour le chapitre sur la magie (les règles...).
Quelqu'un a-t-il un exemple concret de déroulement de combat? Quels sont vos retours concernant cet aspect? Utilisez-vous des règles maison etc. (Si c'est le cas je veux bien des liens)
merci
- MASTER
- et
- Ced Hobbit Pro
Exemple 2 :
Round 1 : le PJ a l’initiative (encore
) et porte un coup à son adversaire.
Jet CC PJ : 23% = DR2
Jet CC adversaire : 22% = DR1 mais critiqueQue se passe-t-il dans ce cas, Son Dr est inférieur dans ce cas-ci mais il a un critique. Est-ce que le défenseur d’une façon ou d’une autre arrive à placer un coup critique lors de sa défense? Qui gagne l'avantage?
Le critique est appliqué. Les dégats sont ceux listés dans la table des coups critiques.
Celui qui remporte l'opposition fait des dégats selon la règle habituelle. +1 avantage pour avoir remporter l'opposition, mais il perd les avantages précédent car il prend une blessure.
Exemple 3 (autres personnages):
PJ CC 28% / F34 / E31 - un personnage peu versé dans les arts du combat...
PNJ CC 45% / F32 / E28 Arme: Fléau BF+5
Si j’étais joueur je me dirais tiens ma valeur de combat 28% est relativement faible donc je risque très souvent de ne pas parer et de me prendre des gros DR qui vont faire très mal en venant s’additionner aux DR réussis de l’attaquant.Sans compter après que l’attaquant risque de faire encore plus mal avec le/les avantages gagnés.
Donc je n'opposerais pas de résistance pour éviter les plus que probables DR négatifs...Est-ce une petite faille dans les règles ? Y-a-t-il quelque chose de prévu dans ce cas?Ais-je raté quelque chose?
Ne pas faire d opposition à une attaque est mortelle, cf état surpris et Inconscient
Corps à corps et corps à corps (base). A quoi correspondent ces deux compétences?
CC(base) correspond à la catégorie des armes dites "de Base"
Corps à Corps seul est à compléter par le joueur: CC(Armes d'hast) par exemple.
Ensuite il y a des spécialités de corps à corps. est-ce que ces spécialités sont considérées comme des compétences avancées?
Non. CC est une compétence de base et groupée, la règle est différente et spécifique au combat: cf p121. (valable aussi pour Projectile)
comment fonctionne la répartition des points à ce nivau à la création des personnages?
Les points sont à repartir selon :
1) la liste des compétences de l'espèce choisie. (trois compétences à +5 et trois autres à +3)
2) la carière initiale (40 points à répartir au choix entre les compétence de la carrière initiale : max+10, donc entre 4 et 8 compétences)
Si je résume le bouclier peut-être utilisé avec la compétence corps à corps (base) et corps à corps (parade?)
oui
Si j'utilise mon boulier en CC(base) je souffre d'une pénalité de -20% (parce que non ambidextre et non entrainé?)
oui et oui car non entrainé en CC(Parade)
Si j'utilise mon bouclier avec ma compétence CC(Parade) pas de pénalité de -20% (même si je ne suis pas ambidextre)
Je bénéficie également selon le bouclier d'une protection totale allant de +1 à +3 si j'ai bien compris
Et d'un DR de 1?
Oui.
- Est-ce juste de dire que:
Mon PJ utilise sa compétence CC(base) 33% pour son bouclier (Pavois). Donc le calcul serait le suivant? 33%+10% (DR)-20%=23% et de +1 en protection. ça me parait compliqué(usine à gaz) le -20% + 10%. J'imagine que j'ai raté quelque chose
Mon PJ utilise maintenant sa compténce CC(Parade) 34%. Donc 34%+10% (DR) =54%
Non, même si cela parait équivalent au final. Le score définit le double : critique ou maladresse (Oups).
33-20=13 , 22 est un oups.
34 +10 = 44 (Ohh la gruge au MJ
!!). Un 44 est un oups qui se transformerait en critique.
- De même:
Est-ce que je peux absorber un coup critique avec mon bouclier (qui prendra des dommages)
Si c'est le cas quelle partie des dommages est-ce que j'absorbe. Est-ce juste la valeur de protection du bouclier?
Oui. Le critique est entièrement absorbé (annulé sans aucun effet) et le bouclier perd 1PA.
Petite réflexion: A la création de personnage est-ce que je peux prendre la compétence corps à corps (Parade) même si elle n'est pas incluse dans ma carrière? Et de toute façon si je peux j'ai tout intérêt à ne fut-ce qu'investir 1% dans cette compétence pour éviter les 20% de pénalité. Il y a un truc qui me chiffonne et je pense ne pas avoir bien saisi la différence entre toutes ses compténces martiales.
Non.
Oui, mais il faut que la carrière le propose à la création.
Je crois deviner ce qui te chiffonne , après avoir relu CC p 121 tu remarqueras qu'utiliser CC seul ( la caractéristique) ne permet pas d'utiliser les atouts des armes, mais les défauts seront toujours présents.
Est ce que corps à corps est une compétence groupée?
Oui, comme je l'ai dit plus haut.
Dernières questions et réflexions:
Nous avons gardé le 01 en critique.
- toujours concernant les critiques on prends bien des blessures quand son personnage atteint 0 pv et/ou se prend un coup critique sur un 2x
Oui.
- Les blessures critiques ne tiennent compte d'aucune valeur d'armure, endurance etc. Quels sont les dégâts appliqués. juste ceux du tableau (de 1 à 5 et mort), ou doit on également additionner d'autres valeurs comme les DR?
Nous calculons les dégâts des critiques obtenus sur des doubles en attaque (CT, et CC qui remporte l'opposition) comme les dégats normaux.
Nous appliquons ceux de la table Blessure Critique pour les autres cas.
- Un joueur ayant une armure ou un bouclier peut toujours "absorber" le critique. Est-ce juste?
Oui, au prix d'1PA.
- Voilà c'est long, désolé, mais je ne sais pas pourquoi, je ne trouve pas les réponses à mes questions dans le livre. J'ai du lire probablement en diagonale, mais j'ai l'impression que le livre n'est pas très bien organisé. De même pour le chapitre sur la magie (les règles...).
Quelqu'un a-t-il un exemple concret de déroulement de combat? Quels sont vos retours concernant cet aspect? Utilisez-vous des règles maison etc. (Si c'est le cas je veux bien des liens)
C'est un découpage qui place les règles générales d'un coté et les spécificités de l'équipement d'un autre.
les combats c'est vite l'embrouille pour ceux qui ont une mauvaise mémoire..entre les avantages, le smod de combat, les calculs de DR opposés surtout s'il sont négatifs et les DR dûs aux atouts; talents et traits. Les jetons sont une aide précieuse.
Il faut s'habituer au gars qui réussit son action mais qui échoue quand même...
J ai tué un pj sur une "parade" critique ( éventré, hémorragie 4) dès la première rencontre de la première partie.
Toujours en ce qui concerne les règles, les seules informations du starter sur la mort sont :
Un personnage décède si les blessures critiques dont il souffre sont supérieures à son bonus d'endurance, alors qu'il subit l'état inconscient.
Dois je comprendre qu'en cas de coup qui amène un personnage à un score négatif, le PJ est à terre avec 0 blessure et une blessure critique. Puis pendant un nombre de round = à son bonus d'endurance (disons +2 pour l'exemple) s'il est blessé il prend des blessures critiques à la place du dégât. S'il reste à terre + de 2 rounds (donc au 3e) il tombe dans l'état inconscient et meurt s'il a 3 blessures critiques.
1- J'ai bon ?
2- Le round au cour duquel il est mis à terre est il à compter dans les rounds le séparant de l'inconscience ?
3- Si un PJ prend un crit (aux dés) qui le mène sous les 0, prend il 2 blessures crit ( une pour le jet de dés et une pour le fait d'encaisser des blessures négatives) ?
Merci
- Damsse
- et
- MASTER
Pour mourir il faut: être inconscient + PB=0 + avoir pris un nombre de blessures critiques supérieures à son BE.
Pour la 3) c est non. Un coup critique qui emmenne en dessous de 0 ne provoque pas une autre blessure critique . Une seule ça suffit.
Pour la 3) c est non. Un coup critique qui emmenne en dessous de 0 ne provoque pas une autre blessure critique . Une seule ça suffit.
MASTER
Pour amener un peu de piquant, petite règle maison entendue dans le podcast Mud & Blood: Chaque Point de Blessures qui devrait mathématiquement résulter en Blessures négatives augmente le résultat du jet sur le tableau des critiques de 5.
La logique: il n'est pas normal qu'un coup de surin menant à un hypothétique -1 Blessures équivaille à une charge de dragon menant à -15...
Bonjour
1ere partie sur le scénario initiation, pas sur d'avoir bien appliqué les règles de combat.
lors d'un test opposé de combat cc
l'attaquant a +1dr le défenseur +2dr , rien ne se passe et le défenseur pare/esquive
l'attaquant a -1dr et le défenseur -2dr, l'attaquant touche, on applique les dégâts avec un dr +1
l'attaquant a +1dr (critique) et le défenseur +2dr normal, rien ne se passe, parade/esquive (pas de bénéfice du critique)
l'attaquant a +1dr (critique) et le défenseur +2dr critique , seul le défenseur inflige une blessure critique
l'attaquant réussit son test avec dr +0 et le défenseur rate avec dr -0, on recommence
si la cible est surprise (+20%), et l'attaquant fait un test spectaculaire (sans opposition)
on prend de l'avantage quand on réussit un test opposé en défense
j'ai bon ?
Merci
- BaphometFR
- et
- JeromeR
Les critiques et maladresses sont appliqués indépendamment du fait d'être vainqueur ou perdant de la passe d'arme.
Chaque participant qui a un double sur un jet inférieur ou égal à sa compétence inflige un critique, même si il a un plus mauvais DR.
Charque participant qui a un double sur un jet supérieur à sa compétence subit une maladresse, même si il a un meilleur DR.
Ok je comprends mieux, la notion de maladresse n'est pas évoquée dans le starter donc je comprenais pas.
derniere chose, en cas d'une égalité (0 dr final), doit on recommencer le test comme dans le cas d'un test opposé de caractéristiques . Je pense que non mais c'est pour être sûr .
merci de vos réponses en tout cas
(honnêtement le système est complexe à appréhender pour le débutant)
Une petite précision... Le pnj aura l'initiative a chaque round sur le pj déjà... Il a une rapière, soit une arme avec la qualité dont je sais plus le nom ( je suis au bureau) qui fait qu'il aura l'initi sur tous ceux qui agiront avec une arme qui n'a pas cette qualité... ce qui à Warhammer est un très gros avantage...

